人権の尊重

人権や労働などに関する普遍的な原則を支持し、健全な事業活動を通じて人権を尊重していきます。

    人権の尊重に関する方針

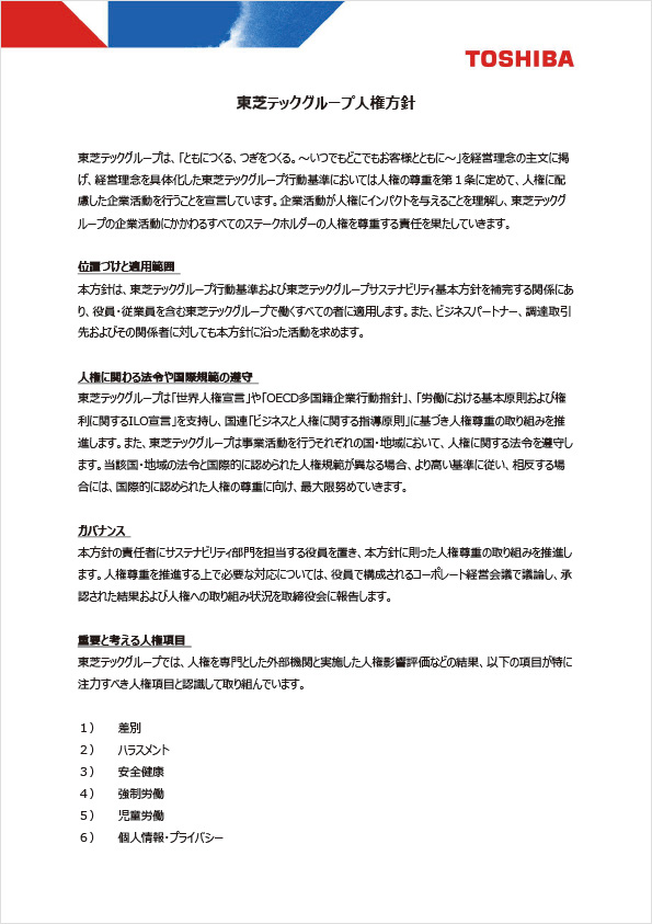
    東芝テックグループは、東芝テックグループ行動基準において人権の尊重を第1条に定め、人権に配慮した企業活動を行うことを宣言していますが、東芝テックグループの人権に対する姿勢や取り組みをより明確化するため、適用範囲、ガバナンス体制、救済措置と是正、教育、情報開示等に関する方針を明記し、2023年3月に「東芝テックグループ人権方針」を改定し、国内及び海外の子会社を含む全ての社員に周知しました。ビジネスのグローバル化に伴い、従来にも増してさまざまな人権問題が顕著な社会問題になっており、グローバルなビジネス展開を行う企業に対して人権への取り組みに関する情報開示の要請も増加し、企業活動に関わる人権問題への対応が問われています。企業活動が人権にインパクトを与える可能性があること、ビジネスと人権に関する国際基準等への対応の必要性を理解し、東芝テックグループの企業活動にかかわる全てのステークホルダーの人権を尊重し人権デューディリジェンスを実施することで、企業としての責任を果たしていきます。

    東芝テックグループ人権方針1ページ目
    東芝テックグループ人権方針2ページ目

    方針の改定にあたっては、国連ビジネスと人権に関する指導原則や世界人権宣言、ISO26000をはじめとする国際規範やガイドラインを参照しています。本方針は、東芝テックグループ行動基準及び東芝テックグループサステナビリティ基本方針を補完する関係にあり、役員・社員を含む東芝グループで働くすべての者に適用し、ビジネスパートナー、調達取引先及びその関係者に対しても本方針に沿った活動を求めていきます。
    なお、本方針の運用の責任は、サステナビリティ推進部門を担当する役員が担っています。

    人権の尊重への取り組みは、東芝テックグループだけでなくサプライチェーンにわたって徹底していくことが重要であると認識し、「東芝テックグループの調達方針」のなかで「調達取引先様へのお願い」として人権への配慮について遵守を依頼するとともに、CSR調査を通じて遵守状況を確認しています。

    人権に関するモニタリングの実施

    東芝テックでは、東芝グループで実施している人権RAP(リスク・アセスメント・プログラム)を活用して国内外グループ各社での人権の取り組みや実態のモニタリングを行っています。2024年度は国内及び海外の子会社19社を対象に児童労働や強制労働、労働時間、賃金、安全健康管理、ハラスメント問題の対応等37問の調査を行い、是正や再発防止に努めています。今後も東芝グループの一員としてモニタリングを継続して、人権問題の発生を未然に防ぐ施策の一つとして強化していきます。

    現代奴隷法への対応

    各国の現代奴隷法に基づき、東芝テックグループの当該現地法人は奴隷労働と人身取引に関する声明を公表しています。声明の中で、各法人が東芝テックグループ行動基準において強制労働、児童労働を認めていないことをはじめ、サプライチェーン対応を含め、企業として人権に対する責任を果たしていることを明示しています。

    人権を尊重するための取組み

    「差別のない快適な働きがいのある組織づくり」をめざし、社員への人権尊重意識の浸透を図っています。入社時、役職任命時など、階層別の人権教育を実施しています。法務省が定める人権週間には、社長から全社員に向けて人権週間メッセージを配信し、人権尊重の重要性を繰り返し周知しています。また、ビジネスにおける人権リスク、ハラスメント撲滅、差別の禁止に関する社内教育を継続的に実施しています。
    通報・相談・救済のための窓口として、社員向け相談窓口を設置しています。また、CROや社外の弁護士に対して、人権に限らず広くリスクやコンプライアンスに関する情報を社員が提供できる仕組みとして内部通報制度を導入しています。幅広いステークホルダーに向けては、一般社団法人ビジネスと人権対話救済機構(JaCER)の「対話救済プラットフォーム」を活用しています。JaCERはUNGP(国連ビジネスと人権に関する指導原則)に準拠した非司法的な苦情処理プラットフォームを提供し、専門的な立場から会員企業の苦情処理・救済の支援・推進をめざす組織です。東芝グループは2022年10月よりJaCERに加盟し、このプラットフォームを通じて通報・相談の対応の公平性・透明性を図り、適切に対処しています。
    また、東芝テックグループは、生団連(国民生活産業・消費者団体連合会)が定める「外国人の受け入れに関する基本方針」に2024年から賛同しています。

    Topics

    ハラスメントの撲滅に向けて

    当社は、東芝テックグループ行動基準の「人権の尊重」の中で、「人種、宗教、性別、国籍、心身障がい、年齢、性的指向等に関する差別的言動、暴力行為、セクシャルハラスメント、パワーハラスメント(職場のいじめ、嫌がらせ)等の人権を侵害する行為をしません。」と定め、全ての役員・社員がお互いに尊重し合える快適な職場づくりに向け、社内の意識醸成を図る取り組みを継続的に進めています。当社は、ハラスメント行為を断じて許さない、という強い姿勢のもと、「職場のハラスメント撲滅月間」を中心とした対策e-ラーニング、全社アンケート、階層別教育等の継続を徹底しています。一人ひとりの人間性が尊重され、存在が認められ、歓迎されている、と全ての社員が感じることができる「ワクワクとした」働きがいのある職場環境の醸成を目指しています。

    老若男女のイラスト
    Toshiba Tec Group Philosophy Creating with You ともにつくる、つぎをつくる